首頁-交通資訊
自行開車
北二高龍潭交流道(往石門水庫方向),接中正路三林段過陸軍總部,再右轉民生路即可。
・ 可設導航地點:7-11 - 銘仁堂門市
・ 飯店地址:325 桃園市龍潭區民生路141巷150號
・ 飯店專線:03-433-9090
・ 費時:從台北(約45分)、從台中(約1.5小時)、從高雄(約3.5小時)、從宜蘭(約1.5小時)
・ 停車場營業時間:24小時。
・ 停車種類:小型車401格(含10格身心障礙者專用停車位、孕婦及育有6歲以下兒童專用停車格9格、電動車格6格)、機車56格。
・ B1停車場建置六座AC 7kW交流充電設備,支援Type1(J1772)、Type2充電規格,充電服務費每度電7元 。
・ 繳費機台位置:
1. B1名人禮坊電梯出口處。
2. B1宴會廳旁電梯出口處。
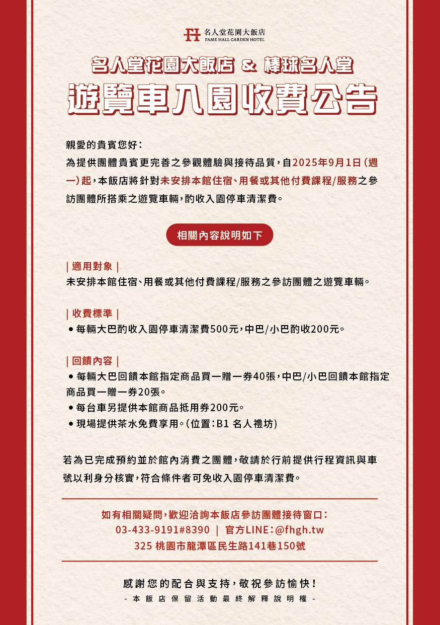
遊覽車入園收費公告:
為提供團體貴賓更完善的參觀體驗與接待品質,自2025年9月1日(週一)起,本飯店將針對未安排本館住宿、用餐或其他付費課程/服務之參訪團體所搭乘之遊覽車輛,酌收入園停車清潔費。
凡已完成預約(住宿、用餐或其他付費課程/服務)並於館內實際消費之團體,敬請於行前提供行程資訊與車號以利核實,符合條件者可免收入園停車清潔費。
・ 可設導航地點:7-11 - 銘仁堂門市
・ 飯店地址:325 桃園市龍潭區民生路141巷150號
・ 飯店專線:03-433-9090
・ 費時:從台北(約45分)、從台中(約1.5小時)、從高雄(約3.5小時)、從宜蘭(約1.5小時)
・ 停車場營業時間:24小時。
・ 停車種類:小型車401格(含10格身心障礙者專用停車位、孕婦及育有6歲以下兒童專用停車格9格、電動車格6格)、機車56格。
・ B1停車場建置六座AC 7kW交流充電設備,支援Type1(J1772)、Type2充電規格,充電服務費每度電7元 。
・ 繳費機台位置:
1. B1名人禮坊電梯出口處。
2. B1宴會廳旁電梯出口處。
停車收費標準
| 平日 | 假日 | 停車優惠 | ||
|---|---|---|---|---|
| 汽車 | NT$40/時 | NT$60/時 | 住客享免費停車(每房一車)。 單店消費滿NT$500可折抵1小時,折抵無上限。 入場及繳費後退場緩衝時間為30分鐘。 * 電動車充電服務費每度電7元。 |
|
| 機車 | NT$50 (單次計費) |
NT$50 (單次計費) |
單筆消費滿NT$500可折抵NT50。 | |
| 遊覽車 | 第一階段(2025年9月1日起實施) 大巴NT$500/次,中巴及小巴NT$200/次 |
每台車另提供司領本館商品抵用券共200元。 ※ 大巴享指定商品買一贈一券40張,中巴、小巴享指定商品買一贈一券20張。 |
||
| 第二階段(2026年3月1日起實施) 大巴NT$2,000/次,中巴及小巴NT$1,000/次 |
每台車另提供司領本館商品抵用券共200元。 ※ 取消原有買一送一券,回饋內容以商品折抵券為主。 |
|||
遊覽車入園收費公告:
為提供團體貴賓更完善的參觀體驗與接待品質,自2025年9月1日(週一)起,本飯店將針對未安排本館住宿、用餐或其他付費課程/服務之參訪團體所搭乘之遊覽車輛,酌收入園停車清潔費。
凡已完成預約(住宿、用餐或其他付費課程/服務)並於館內實際消費之團體,敬請於行前提供行程資訊與車號以利核實,符合條件者可免收入園停車清潔費。
注意事項
1. 本飯店停車場限高2.1公尺。車輛進入停車時,應請先注意各入口之限高標誌,超過限高之車輛請勿進入停車場。如未依限高規定強行進入,造成車輛損壞,本停車場概不負責。若因上述原因而導致停車場設施毀 損,車輛使用者應負損壞賠償責任。
2. 車輛進、出場應遵循停車場內標誌、標線或依管理人員指示方向進出,車輛停放時,應依標誌、標線、停車格位佈設方式停妥車輛。
3. 車輛禁止裝載易燃、易爆或其他危險物品進入本停車場停放,否則應負擔一切因而發生之損害賠償責任。
4. 本停車場僅供停車,不負保管責任。但可歸責於本停車場之事由,不在此限。
5. 車輛停放於停車場內逾期超過7日以上未駛離,本停車場得通知車主限期內補繳停車費,逾期未補繳者,依法處理。
6. 車輛使用者因故意或過失破壞、毀損停車場內各項設備者,應負損害賠償責任。
7. 本停車場已投保公共意外險及商業火險。
提醒您:除合格導盲犬、導盲幼犬除外,館內不開放攜帶寵物入內。
